【交院喜讯】9项一等奖,87项获奖!-杏耀平台交通职业大学

杏耀注册,杏耀平台

首页
您当前位置: 首页 - 要闻速递 - 正文

【交院喜讯】9项一等奖,87项获奖!

发布人:金文 发布时间:2022-07-11 浏览次数:

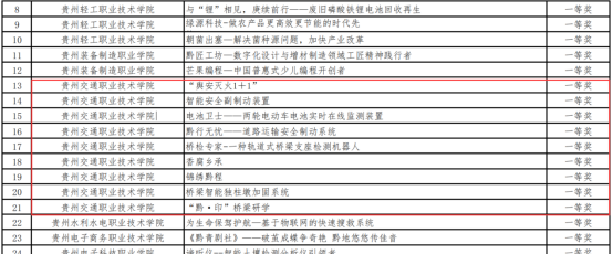
近日,第十三届“挑战杯”杏耀平台省大学生创业计划竞赛决赛结果公布,我院多个项目获奖,其中:一等奖9项二等奖14项三等奖24项优秀奖40项。值得一提的是,《锦绣黔程》《舆安灭火1+1》《桥梁智能独柱墩加固系统》进军全国决赛,实现了我院此项工作的新突破。

据悉,“挑战杯”中国大学生创业计划竞赛是由共青团中央、教育部、中国科协、全国学联和省级人民政府主办的一项具有导向性、示范性、实践性和群众性的创业交流活动,每两年举办一届。设科技创新和未来产业、乡村振兴和脱贫攻坚、城市治理和社会服务、生态环保和可持续发展、文化创意和区域合作五个组别。


来源:院团委

一审:陈 磊

二审:洪 丹

三审:鲁 熙

地 址:杏耀平台省杏耀注册市清镇市云站路25号
邮 编:551400
电 话:0851-88133666

招就中心(学生档案)联系电话:88133355

学院微信公众号
杏耀注册